پژوهشگران بریتانیایی برای نخستینبار با تصاویری نشان دادهاند که آنتیبیوتیکهای مهمی موسوم به پلیمیکسینها (Polymyxins)، که ازجمله آخرین خطوط دفاعی در برابر عفونتهای خطرناک محسوب میشوند، چگونه دیواره دفاعی یا زره محافظ باکتریها را مجبور به فروپاشی میکنند.
تحقیق جدید که در مجله Nature Microbiology منتشر شده، توضیح میدهد که این داروها با تحریک سلولهای باکتری به تولید بیشازحد زره دفاعی و تخریب آن، در نهایت باعث از بین رفتن این سیستم دفاعی میشوند. بااینحال، پژوهشگران کشف کردهاند که این فرایند تنها زمانی رخ میدهد که باکتریها فعال باشند؛ در حالت غیرفعال یا بهاصطلاح «خوابیده»، سلولهای باکتری از این حمله جان سالم به در میبرند.

کشف آنها میتواند دلیل عود مکرر برخی عفونتها را توضیح دهد و برای «بیدار کردن» باکتریها پیش از درمان راهکارهای جدیدی ارائه کند.
پلیمیکسینها بیش از 80 سال پیش کشف شدند و هنوز هم بهعنوان آخرین گزینه درمانی برای عفونتهای ناشی از باکتریهای گرم منفی (Gram-negative) استفاده میشوند. این باکتریها لایه بیرونی خاصی دارند که مانند یک زره عمل میکند و مانع ورود بسیاری از آنتیبیوتیکها میشود. تاکنون مشخص نبود که پلیمیکسینها چگونه این لایه را از بین میبرند.
نحوه نابودی زره دفاعی باکتری توسط آنتیبیوتیک
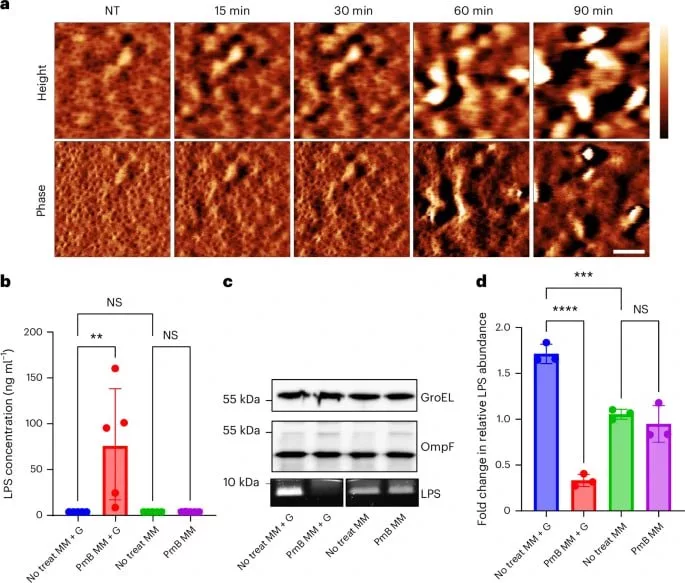
در این پژوهش، محققان با استفاده از تکنیکی به نام میکروسکوپ نیروی اتمی (Atomic Force Microscopy)، تصاویری با وضوح بسیار بالا از سلولهای E. coli گرفتند. آنها میگویند پس از قرار گرفتن در معرض پلیمیکسین B، سطح سلول در عرض چند دقیقه دچار برآمدگیهایی شده و سپس زره بیرونی سلول بهسرعت جدا شده است.
در ادامه همهچیز جالبتر میشود و سلول برای جبران این وضعیت، تلاش میکند زره جدیدی بسازد و اما این فرایند آنقدر سریع و بینظم پیش میرود که بخشهای تازهساختهشده هم بهسرعت از بین میروند و شکافهایی در دیواره سلول ایجاد میشود. در این حالت، آنتیبیوتیک به درون سلول نفوذ کرده و آن را از بین میبرد.

همانطور که اشاره کردیم، این فرایند تنها در سلولهای فعال رخ میدهد. در باکتریهای غیرفعال یا «خوابیده»، تولید زره متوقف میشود، بنابراین آنتیبیوتیکها عملاً موفق به تکمیل عملیات خود نمیشوند.
دکتر «اندرو ادواردز» از امپریال کالج میگوید:
«دههها تصور میکردیم آنتیبیوتیکهایی که زره باکتری را هدف میگیرند، در هر شرایطی، چه سلول درحال رشد باشد و چه در خواب، قادر به کشتن آن هستند. اما حالا میدانیم که این داروها تنها با کمک خود باکتری عمل میکنند. اگر سلولها به حالت خواب بروند، دارو دیگر اثربخش نیست.»

به گفته محققان، باکتریها با ورود به حالت خواب، میتوانند شرایط سختی مانند کمبود مواد غذایی را تحمل کنند و سالها بعد دوباره فعال شوند. این ویژگی توضیح میدهد چرا برخی عفونتها پس از درمان دوباره عود پیدا میکنند.
این پروژه با همکاری دانشگاه کالج لندن (UCL) و امپریال کالج لندن انجام شده است. نتایج آن میتواند به توسعه درمانهای جدید علیه عفونتهای باکتریایی کمک کند.
برای گفتگو با کاربران ثبت نام کنید یا وارد حساب کاربری خود شوید.